中国林业网站群
|
企业邮箱
|
繁体
简体
|
首页
企业概况
企业简介
领导致辞
组织架构
管理团队
资质荣誉
成员单位
发展历程
发展战略
新闻中心
通知公告
雷林新闻
集团新闻
国资要闻
行业动态
专题专栏
下属企业新闻
FSC-FM森林认证
党的二十届四中全会专栏
主营业务
业务范围
产品展示
科技创新
苗木培育
桉树课题
学术交流
党群工作
党建工作
纪委监察
工会工作
雷林简讯
人力资源
人才战略
培训教育
人力动态
企业文化
社会责任
雷林风采
文体活动
法治宣传
首页
>
新闻中心
>
通知公告
新闻中心
通知公告
雷林新闻
集团新闻
国资要闻
行业动态
专题专栏
下属企业新闻
FSC-FM森林认证
党的二十届四中全会专栏
通知公告
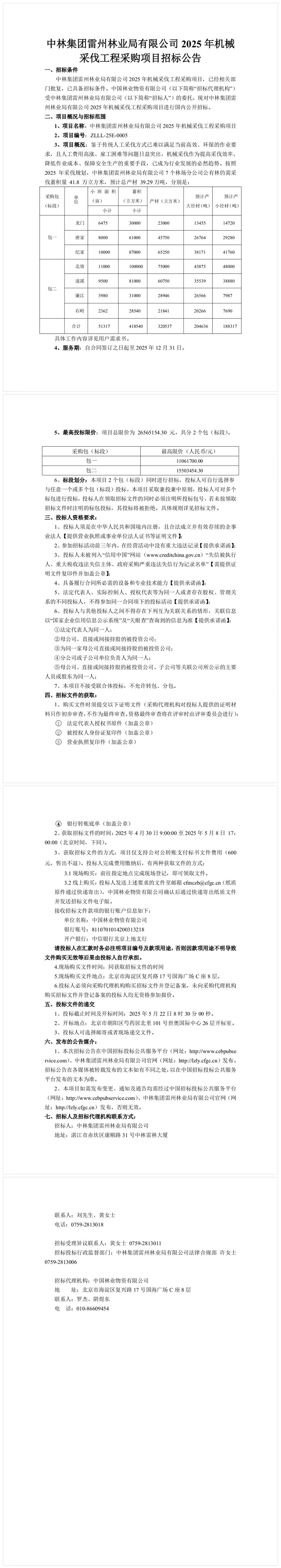
中林集团雷州林业局有限公司 2025 年机械 采伐工程采购项目招标公告
发布时间:
2025-04-30
来源: